А. Черномырдин - Семь шагов в электронику

Тут можно читать онлайн А. Черномырдин - Семь шагов в электронику - бесплатно полную версию книги (целиком) без сокращений. Жанр: sci_radio, издательство Наука и Техника, год 2012. Здесь Вы можете читать полную версию (весь текст) онлайн без регистрации и SMS на сайте лучшей интернет библиотеки ЛибКинг или прочесть краткое содержание (суть), предисловие и аннотацию. Так же сможете купить и скачать торрент в электронном формате fb2, найти и слушать аудиокнигу на русском языке или узнать сколько частей в серии и всего страниц в публикации. Читателям доступно смотреть обложку, картинки, описание и отзывы (комментарии) о произведении.
  • Название:
    Семь шагов в электронику
  • Автор:
  • Жанр:
  • Издательство:
    Наука и Техника
  • Год:
    2012
  • Город:
    Санкт-Петербург
  • ISBN:
    978-5-94387-853-4
  • Рейтинг:
    3.67/5. Голосов: 91
  • Избранное:
    Добавить в избранное
  • Отзывы:
  • Ваша оценка:
    • 80
    • 1
    • 2
    • 3
    • 4
    • 5

А. Черномырдин - Семь шагов в электронику краткое содержание

Семь шагов в электронику - описание и краткое содержание, автор А. Черномырдин, читайте бесплатно онлайн на сайте электронной библиотеки LibKing.Ru

Впервые на российском рынке появилась радиолюбительская книга с видеокурсом. Разработки автора книги и его статьи широко известны читателям самых популярных журналов для радиолюбителей. А эта практическая книга им написана для тех, кто вступил на сложный и интересный путь от «чайника» до «профи» — ведь двигаться на этом пути очень трудно! В легкой и доступной форме в книге разбираются устройство и принципы работы семи различных конструкций. Устройства помещены в порядке возрастания сложности, осваиваются шаг за шагом.

Изюминка книги и в том, что конструкции каждого Шага созданы автором в нескольких вариантах на различной элементной базе — или на транзисторах, или на микросхемах, или на микроконтроллерах, — чтобы можно было наглядно увидеть и сходство, и различия между схемными решениями. Там, где какие-то схемотехнические варианты нереализуемы (например, усилитель на микроконтроллере), их, естественно, в книге нет. Интересны и реальные конструкции в ретро-варианте: на лампах, реле, тиратронах — такими они были во времена наших отцов и дедов.

Все рассмотренные конструкции автор разработал, изготовил, проверил и заставил работать — подтверждением тому многочисленные ролики, содержащиеся на приложенном к книге диске. Книга будет интересна всем читателям, желающим расширить свои знания и практические навыки в радиоэлектронике.

Книга сопровождается диском, на котором записан видеокурс, видеоролики с демонстрацией работающих конструкций, имеется разводка печатных плат всех конструкций в электронном виде. Для всех конструкций на микроконтроллерах на диске приводятся программы с исходниками. Диск содержит большое количество справочной информации для радиолюбителей.

Семь шагов в электронику - читать онлайн бесплатно полную версию (весь текст целиком)

Семь шагов в электронику - читать книгу онлайн бесплатно, автор А. Черномырдин
Тёмная тема
Сбросить

Интервал:

Закладка:

Сделать

Схема расположения деталей устройства приведена на рис. 3.13.

Рис. 3.13. Схема расположения деталей устройства

Внешний вид усилителя приведен на рис. 3.14.

Рис 314 Внешний вид усилителя Аналоги и элементная базаНикаких особых - фото 33

Рис. 3.14. Внешний вид усилителя

Аналоги и элементная база.Никаких особых требований к заменяемым деталям нет, лишь бы их рабочее напряжение было не ниже напряжения питания микросхемы.

Смотрим ролик.Работу устройства демонстрирует ролик «Видеоурок 3» —» «Первый УНЧ на микросхемах» на прилагаемом диске.

Схема на К157УД1. Примером применения микросхемы как составной части конструкции является усилитель, схема которого приведена на рис. 3.15.

Рис 315 Принципиальная схема второго варианта УНЧ на микросхемах Основой - фото 34

Рис. 3.15. Принципиальная схема второго варианта УНЧ на микросхемах

Основой схемы является мощный операционный усилитель К157УД1, к выходу которого подключен двухкаскадный усилитель мощности на комплементарных парах VT1, VT2 и VT3, VT4.

Большой запас по мощности ОУ позволил применить в усилителе транзисторы с достаточно ординарными характеристиками, а большой запас усиления — применить в выходном каскаде режим С без дополнительной подстройки тока покоя.

Плата.Усилитель собран на печатной плате из одностороннего стеклотекстолита толщиной 1,5 мм размерами 27,5x45 мм.

Разводку печатной платы в зеркальном изображении можно скачать скачать с диска, прилагаемого к книге («Видеоурок 3», файл 4.DXF), и посмотреть на рис. 3.16.

Рис 316 Разводка печатной платы устройства 275x45 мм в зеркальном - фото 35

Рис 3.16. Разводка печатной платы устройства (27,5x45 мм, в зеркальном изображении)

Схема расположения деталей устройства приведена на рис. 3.17.

Рис 317 Схема расположения деталей устройства Внешний вид усилителя - фото 36

Рис. 3.17. Схема расположения деталей устройства

Внешний вид усилителя приведен на рис. 3.18.

Рис 318 Внешний вид усилителя АналогиПри отсутствии необходимых деталей - фото 37

Рис. 3.18. Внешний вид усилителя

Аналоги.При отсутствии необходимых деталей их следует заменить в соответствии с рекомендациями, изложенными при описании второго варианта транзисторного усилителя. Привыкайте, уважаемый радиолюбитель, к самостоятельности!

Смотрим ролик.Работу устройства демонстрирует ролик: «Видеоурок 3» — > «Второй УНЧ на микросхемах» на прилагаемом диске.

Усилитель низкой частоты на электронных лампах

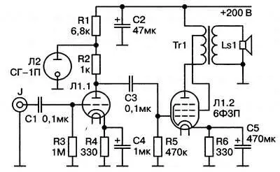
Электронные лампы — источник бесконечных «священных войн» в среде аудиофилов. Рассмотрим схему одного очень простого усилителя, чтобы радиолюбитель получил хотя бы некоторое представление о предмете. Схема усилителя приведена на рис. 3.19.

Рис 319 Принципиальная схема лампового УНЧ Это двухкаскадный однотактный - фото 38

Рис. 3.19. Принципиальная схема лампового УНЧ

Это двухкаскадный однотактный усилитель класса А, собранный на комбинированных лампах 6ФЗП. Первый каскад собран на триодной части лампы Л1, и обеспечивает предварительное усиление сигнала.

Примечание.

Схема включения лампы очень похожа на схему включения полевого транзистора. Вернее, наоборот, схемы включения полевых транзисторов повторяют соответствующие ламповые схемы.

Стабилизация режима работы первого каскада осуществляется с помощью газового стабилитрона Л2. Сигнал с анода триода через разделительный конденсатор СЗ поступает на пентодную часть лампы, включенную по ультралинейной схеме класса А. Обратная связь в усилителе отсутствует. Однотактные усилители широко применяются в ламповой технике, потому что выходной трансформатор является практически неизбежной частью любого лампового усилителя. Слишком уж «неподходящей» нагрузкой для ламп являются динамические головки АС, а трансформатор, как уже упоминалось, эффективно «отсекает» постоянную составляющую анодного тока лампы, не пропуская ее в нагрузку.

К тому же однотактный усилитель намного проще в схемно-техническом отношении, и обладает — не станем утверждать, что лучшим, скажем — иным качеством звука. Обусловлено это тем, что из-за несимметрии передаточной характеристики усилительного элемента в режиме А, искажения сигнала обогащают сигнал четными гармониками, а в режимах двухтактного усиления (в котором работают практически все транзисторные усилители) передаточная характеристика оказывается куда более симметричной, хотя тоже далекой от идеала. В результате этого сигнал обогащается в основном нечетными гармониками.

Четные гармоники — это обычный октавный музыкальный ряд, привычный для человеческого уха, в отличие qt нечетных> никакого музыкального строя не образующих. И если четные гармоники просто делают звучание усилителя более звонким, чем следовало бы, то нечетные воспринимаются слухом как безграмотный немузыкальный аккорд, который легко замечает даже человек с оттоптанными медведем ушами.

Внешний вид усилителя приведен на рис. 3.20.

Смотрим роликРаботу устройства демонстрирует ролик Видеоурок 3 УНЧ на - фото 39

Смотрим ролик.Работу устройства демонстрирует ролик «Видеоурок 3» — > «УНЧ на лампах» на прилагаемом диске.

Шаг 4

УСИЛИТЕЛЬ КЛАССА D

В каких случаях нужен усилитель класса D

Высококачественный усилитель — вещь в хозяйстве нужная, однако далеко не всегда нам требуется самое высокое качество звука. Если нужно озвучивать, например, огромную площадь или дискотеку, то, конечно, никто на дискотеке не будет вслушиваться в звучание тарелочек и скрипочек. Надеюсь, читатели уже успели побывать на дискотеках!

Безусловно, и здесь требуется определенный уровень качества звука, чтобы, к примеру, не спутать одного DJ с другим. Но гораздо важнее в этих условиях легкость, компактность и экономичность аппаратуры. Усилители, собранные по обычным схемам, здесь не очень подходят — они тяжелы, громоздки и весьма прожорливы.

Примечание.

Напомню читателю — однотактный усилитель класса А рассеивает в тепло более 50 % потребляемой им энергии!

Именно для подобных применений и были в свое время разработаны усилители класса D.

Что общего у утюга и усилителя класса D

Проиллюстрировать основную идею усилителя класса D проще всего с помощью… утюга .

Читать дальше
Тёмная тема
Сбросить

Интервал:

Закладка:

Сделать


А. Черномырдин читать все книги автора по порядку

А. Черномырдин - все книги автора в одном месте читать по порядку полные версии на сайте онлайн библиотеки LibKing.




Семь шагов в электронику отзывы


Отзывы читателей о книге Семь шагов в электронику, автор: А. Черномырдин. Читайте комментарии и мнения людей о произведении.


Понравилась книга? Поделитесь впечатлениями - оставьте Ваш отзыв или расскажите друзьям

Напишите свой комментарий