Юрий Щеглов - Ex ungue leonem. Детские рассказы Л. Толстого и поэтика выразительности

Тут можно читать онлайн Юрий Щеглов - Ex ungue leonem. Детские рассказы Л. Толстого и поэтика выразительности - бесплатно полную версию книги (целиком) без сокращений. Жанр: Языкознание, издательство Литагент НЛО, год 2017. Здесь Вы можете читать полную версию (весь текст) онлайн без регистрации и SMS на сайте лучшей интернет библиотеки ЛибКинг или прочесть краткое содержание (суть), предисловие и аннотацию. Так же сможете купить и скачать торрент в электронном формате fb2, найти и слушать аудиокнигу на русском языке или узнать сколько частей в серии и всего страниц в публикации. Читателям доступно смотреть обложку, картинки, описание и отзывы (комментарии) о произведении.
  • Название:
    Ex ungue leonem. Детские рассказы Л. Толстого и поэтика выразительности
  • Автор:
  • Жанр:
  • Издательство:
    Литагент НЛО
  • Год:
    2017
  • Город:
    Москва
  • ISBN:
    978-5-4448-0480-3
  • Рейтинг:
    4/5. Голосов: 11
  • Избранное:
    Добавить в избранное
  • Отзывы:
  • Ваша оценка:
    • 80
    • 1
    • 2
    • 3
    • 4
    • 5

Юрий Щеглов - Ex ungue leonem. Детские рассказы Л. Толстого и поэтика выразительности краткое содержание

Ex ungue leonem. Детские рассказы Л. Толстого и поэтика выразительности - описание и краткое содержание, автор Юрий Щеглов, читайте бесплатно онлайн на сайте электронной библиотеки LibKing.Ru
В книге впервые собран представительный корпус работ А. К. Жолковского и покойного Ю. К. Щеглова (1937–2009) по поэтике выразительности (модель «Тема – Приемы выразительности – Текст»), созданных в эпоху «бури и натиска» структурализма и нисколько не потерявших методологической ценности и аналитической увлекательности. В первой части сборника принципы и достижения поэтики выразительности демонстрируются на примере филигранного анализа инвариантной структуры хрестоматийных детских рассказов Л. Толстого («Акула», «Прыжок», «Котенок», «Девочка и грибы» и др.), обнаруживающих знаменательное сходство со «взрослыми» сочинениями писателя. Во втором разделе подробно описаны сами приемы выразительности, их подтипы и взаимоотношения с темами и с другими приемами. Книга рассчитана на заинтересованного читателя, которому она даст не только оригинальный инструмент филологического описания, но и особый взгляд на идейную и художественную структуру литературного текста.

Ex ungue leonem. Детские рассказы Л. Толстого и поэтика выразительности - читать онлайн бесплатно полную версию (весь текст целиком)

Ex ungue leonem. Детские рассказы Л. Толстого и поэтика выразительности - читать книгу онлайн бесплатно, автор Юрий Щеглов
Тёмная тема
Сбросить

Интервал:

Закладка:

Сделать

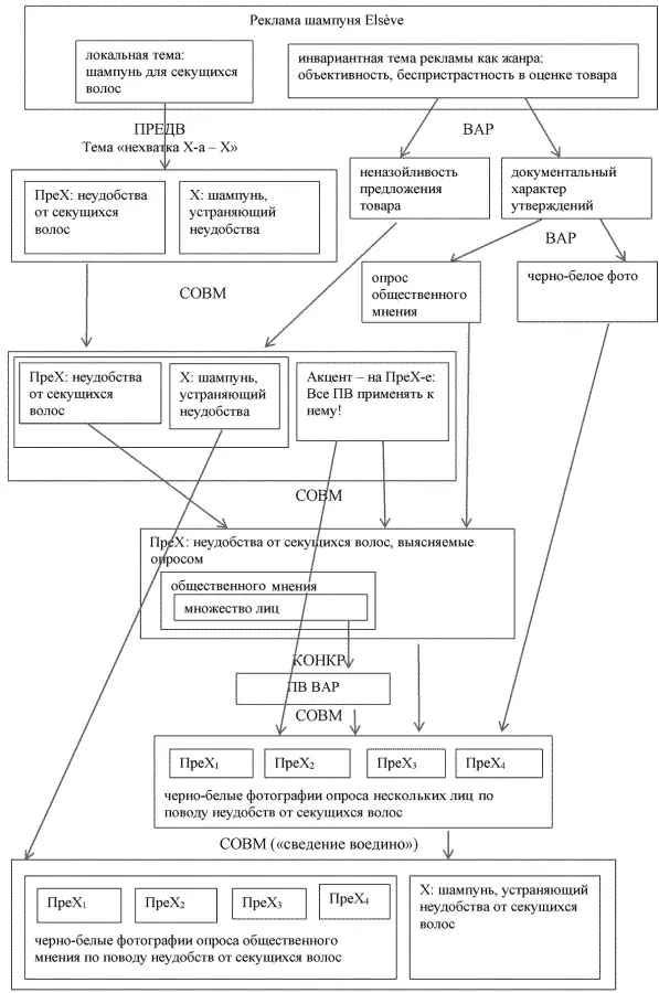
СОВМ выражается в том, что ‘нехватка выясняется в ходе опроса общественного мнения’. Достоинствами этого СОВМ оказываются (а) естественность ситуации и (б) возможность ее изобразительного РАЗВЕРТЫВАНИЯ. Для оценки такого СОВМ полезно представить себе другие возможные варианты подобной рекламы, где СОВМ вообще отсутствовало бы (отзывы прессы или статистические данные об общественном мнении были бы напечатаны отдельно от изобразительной части рекламы, хотя бы и использующей то или иное ПРЕДВ).

Обратим внимание, что элемент текста, РАЗВЕРТЫВАЮЩИЙ ‘объективность’ (т. е. ситуация ‘опрос общественного мнения’), СОВМЕЩЕН здесь с Пре Х -ом, а не с Х -ом. В принципе возможно было бы и другое решение (тоже ‘опрос общественного мнения’, но помогающий выяснить не нехватку, а достоинства шампуня).

Выбор того варианта, который реально представлен в рекламе, не случаен. Важным свойством рекламы является установка на ‘неназойливость’ при выдаче главного высказывания, т. е. Х -а (предложения покупать данный товар). Эта установка – не что иное, как еще одна КОНКРЕТИЗАЦИЯ элемента ‘объективность, истинность, беспристрастность’. Проявления ‘неназойливости’ могут быть различными: мелкий шрифт прямых рекомендаций Х -а; скрадывание прямых указаний на момент покупки и платежа («пейте», «курите», «читайте» вместо «покупайте», «выписывайте»; умолчание о цене товара) и др. Ясно, что в рассматриваемой нами рекламе СОВМЕЩЕНИЕ ‘опроса общественного мнения’ с Х -ом дало бы нежелательный эффект ‘назойливости’. В реальном же варианте признаки ‘объективности’ введены в Пре Х и лишь незаметно распространяют свой ореол также и на X .

Еще одним ПВ, дополняющим ПРЕДВ, является в данной рекламе ВАР (опрашиваются четыре разные девушки, а не одна). К применению этого ПВ предрасполагает ситуация ‘опрос общественного мнения’. Естественно вводимое таким образом ВАР способствует и подчеркиванию Пре Х -а (‘нехватки’).

Наш анализ структуры этой рекламы схематизирован на Рис. 2 .

5.3. ‘Подъемы’, ’отсрочки’, ‘состязания’

Есть группа тем, предрасполагающих к комбинации ПРЕДВ с УВЕЛ и ПОВТ, т. е. к НАРАСТАНИЮ. Это темы типа ‘подъем’, ‘взлет’, ‘расширение’, а также ‘взвинчивание’, ‘неуклонное распространение’; ср. сказанное в примеч. 10 о композиции «Броненосца “Потемкин”» и замечания в п. 4.3.6 о выразительных эффектах НАР.

А параллельный монтаж двух НАР – естественная КОНКРЕТИЗАЦИЯ тем типа ‘соперничество, состязание’; ср. басню о лягушке и волé, эпизод «Аукцион» в «Двенадцати стульях» ( Жолковский, Щеглов 1967 : 84 и далее; Жолковский, Щеглов2012a: 23–28) и подобные сюжеты.

Темами, естественно предрасполагающими к ретардации и вообще прерыванию пути от Пре Х -а к Х -у, являются ‘отсрочка, отодвигание, откладывание’.

Рис 2 Два соответствующих примера из Парни и из Пастернака были рассмотрены - фото 40

Рис. 2

Два соответствующих примера (из Парни и из Пастернака) были рассмотрены в Жолковский, Щеглов 1974 : 32–34; Жолковский 1979а : 11 и далее. Было показано, что в обоих случаях ‘отодвигание смерти, конца’ иконически выражалось добавлением перед заключительной строкой еще одной, «лишней», строки с той же рифмой (например, abaab вместо abab ). Особый эффект такого ‘отодвигания конца (текста и жизни)’ состоит в том, что поскольку для перебивки использован еще один Пре Х , аналогичный предыдущему ( ааа ) и легко трактуемый как его УВЕЛИЧЕНИЕ, постольку ретардация оказывается СОВМЕЩЕНА здесь с НАРАСТАНИЕМ. А это хорошо соответствует другому аспекту темы: ‘отодвигание конца, смерти’ есть ‘продление жизни’, естественно ассоциируемое с ‘подъемом, взлетом’, т. е. предрасполагающее, как говорилось, к НАР.

6 . Приемы, пограничные с ПРЕДВ

6.1. ПРЕДВ vs. ПРЕП

Из разновидностей ПОДАЧИ к ПРЕДВ близко ПРЕП. Промежуточное положение между ними занижает случаи, когда неясно, имеем ли мы дело с ‘нехваткой неизвестно чего’ (т. е. подчеркнутым нулем, не Х -ом и, значит, ПРЕП) или с ‘нехваткой именно Х -а’ (т. е. ПРЕДВ). Поскольку нехватка основана на признаке ‘валентность’ (4), то различение ПРЕП и ПРЕДВ в подобных случаях зависит от соотношения, так сказать, «словарных свойств» Пре Х -а, обладающего валентностью, и Х -а, в дальнейшем заполняющего ее. Та или иная роль Пре Х -а определяется тем, насколько конкретны словарные требования, предъявляемое к заполнению его пустого места.

6.1.1.Так, ‘сундук’ может быть контейнером для чего угодно (книг, денег, платья, продуктов, документов…), тогда как ‘футляр для очков’ или ‘кошелек’, напротив, однозначно предсказывают свое содержимое. Поэтому последовательность: ‘сундук → деньги (в сундуке)’ следует рассматривать как чистое ПРЕП, а последовательность ‘кошелек → деньги’ – как ПРЕДВ.

6.1.2.Еще пример. В словарной информации о таком элементе действительности, как ‘остолбенение’, будет указано, что оно имеет пустое место (= валентность) для указания его причины и что требования к этой причине – достаточно общие: это может быть любое ‘очень сильное и неожиданное впечатление’. Другой элемент – ‘ужас’ – предъявляет к заполнителю своей валентности более конкретные требования: это должно быть ‘нечто очень опасное’. Соответственно, последовательность изображений: ‘остолбеневший человек → дуло пистолета, наведенное на него’ представляет собой ПРЕП (ПОДАЧА от подчеркнутого «нуля»), тогда как последовательность ‘человек с гримасой ужаса на лице → дуло пистолета, наведенное на него’ есть ПРЕДВ.

6.1.3.Уточнение. Сказанное только что об определенности требований к заполнителю валентности и соответственно о различии между ПРЕДВ и простым ПРЕП нуждается в уточнении. Определенность требования – понятие относительное. Что ‘остолбенение’ не является ПРЕДВ ‘ужаса’ (т. е. что оно предсказывает его в нулевой степени), не абсолютно верно. Можно сказать, что оно предсказывает его в той мере, в какой ‘ужасное’ есть частный случай ‘очень сильного и неожиданного впечатления’. Говоря тем не менее, что ‘остолбенение’ в качестве Пре Х -а к ‘дулу револьвера’ есть не более чем «нуль», мы исходим из того, что вес, приходящийся на долю ‘остолбенения’ в составе Х -а в целом (‘револьвера’), пренебрежимо мал. Иначе и относительно последовательности ‘пустая комната → входящие в нее персонажи’ (типичное ПРЕП в начале спектакля) можно было бы утверждать, что ‘комната’ вызывает ожидание не неизвестно чего, а именно людей. Однако вес семантического элемента ‘человек, человеческое’ в теме конкретной пьесы настолько мал, что вряд ли стоит говорить, что именно он является объектом ПРЕП. Смысл этого утверждения станет яснее, если сопоставить последний пример с двумя его возможными трансформациями.

Читать дальше
Тёмная тема
Сбросить

Интервал:

Закладка:

Сделать


Юрий Щеглов читать все книги автора по порядку

Юрий Щеглов - все книги автора в одном месте читать по порядку полные версии на сайте онлайн библиотеки LibKing.




Ex ungue leonem. Детские рассказы Л. Толстого и поэтика выразительности отзывы


Отзывы читателей о книге Ex ungue leonem. Детские рассказы Л. Толстого и поэтика выразительности, автор: Юрий Щеглов. Читайте комментарии и мнения людей о произведении.


Понравилась книга? Поделитесь впечатлениями - оставьте Ваш отзыв или расскажите друзьям

Напишите свой комментарий
x