Джон Ловин - Создаем робота-андроида своими руками

Тут можно читать онлайн Джон Ловин - Создаем робота-андроида своими руками - бесплатно ознакомительный отрывок. Жанр: sci_tech, издательство Литагент «ДМК»233a80b4-1212-102e-b479-a360f6b39df7, год 2007. Здесь Вы можете читать ознакомительный отрывок из книги онлайн без регистрации и SMS на сайте лучшей интернет библиотеки ЛибКинг или прочесть краткое содержание (суть), предисловие и аннотацию. Так же сможете купить и скачать торрент в электронном формате fb2, найти и слушать аудиокнигу на русском языке или узнать сколько частей в серии и всего страниц в публикации. Читателям доступно смотреть обложку, картинки, описание и отзывы (комментарии) о произведении.
  • Название:
    Создаем робота-андроида своими руками
  • Автор:
  • Жанр:
  • Издательство:
    Литагент «ДМК»233a80b4-1212-102e-b479-a360f6b39df7
  • Год:
    2007
  • Город:
    Москва
  • ISBN:
    5-9706-0032-6
  • Рейтинг:
    4.1/5. Голосов: 101
  • Избранное:
    Добавить в избранное
  • Отзывы:
  • Ваша оценка:
    • 80
    • 1
    • 2
    • 3
    • 4
    • 5

Джон Ловин - Создаем робота-андроида своими руками краткое содержание

Создаем робота-андроида своими руками - описание и краткое содержание, автор Джон Ловин, читайте бесплатно онлайн на сайте электронной библиотеки LibKing.Ru

Эта книга – отличный подарок для тех, кто собирается строить робота в первый раз, а также будет полезна и более опытным «роботостроителям», которые хотят отточить свое мастерство. Базовых знаний в области радиоэлектроники окажется вполне достаточно, чтобы книга помогла вам осуществить 12 отличных робототехнических проектов с использованием как промышленных частей и деталей (полные списки прилагаются), так и различного домашнего хлама, вытащенного с антресолей.

Издание окажется крайне полезным для всех любителей электроники и телемеханики как классическое руководство по функционально-блочному построению робототехнических устройств.

Создаем робота-андроида своими руками - читать онлайн бесплатно ознакомительный отрывок

Создаем робота-андроида своими руками - читать книгу онлайн бесплатно (ознакомительный отрывок), автор Джон Ловин
Тёмная тема
Сбросить

Интервал:

Закладка:

Сделать

loop1: ‘Увеличение времени задержки

poke portb,0 ‘Выключение транзисторов

ti = ti +5 ‘увеличение задержки на 5 мс

pause 50 ‘Пауза 50 мс

if ti > 250 then hold1 ‘Ограничение задержки 250 мс

peek porta,b0 ‘Проверка состояния кнопок

if bit0 = 0 then loop1 ‘Продолжать увеличивать задержку?

goto check ‘Если нет, переход на основную проверку состояния

loop2: ‘Уменьшить задержку

poke portb,0 ‘Выключение транзисторов

ti = ti – 5 ‘Уменьшение задержки на 5 мс

pause 50 ‘Пауза 50 мс

if ti < 20 then hold2 ‘Ограничение задержки 20 мс

peek porta,b0 ‘Проверка состояния кнопок

if bit1 = 0 then loop2 ‘Продолжать уменьшать задержку?

goto check ‘Если нет, переход на основную проверку состояния

hold1: ‘Верхний предел задержки

ti = 245 ‘Задержка до 250 мс

goto loop1 ‘Идти назад

hold2: ‘Нижний предел задержки

ti = 25 ‘Задержка 25 мс

goto loop2 ‘Идти назад

hold3: ‘Остановка ШД

poke portb,0 ‘Выключение транзисторов

peek porta,b0 ‘Проверка состояния кнопок

if bit2 = 0 then hold3 ‘Держать мотор выключенным?

goto check ‘Если нет, переход на основную проверку состояния

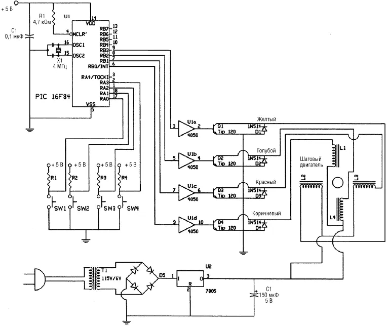
Схема устройства изображена на рис. 10.13. На фотографии (рис. 10.14) трудно различить конструкцию кнопок выключателей. Они представляют собой четыре оголенных проводящих полоски позади микроконтроллера.

Рис 1013 Схема шагового микроконтроллера с дополнительными выключателями - фото 189

Рис. 10.13. Схема шагового микроконтроллера с дополнительными выключателями

Рис 1014 Схема микроконтроллера шагового двигателя Верхние половины - фото 190

Рис. 10.14. Схема микроконтроллера шагового двигателя

Верхние половины оголенных полосок соединены с источником питания 5 В через резисторы сопротивлением 10 кОм. Проводник от каждой полоски соединен с соответствующим выводом порта А ИС. Второй контакт представляет собой оголенный одножильный проводник, соединенный с землей, на который замыкаются при нажатии на соответствующие полоски.

Половинный шаг

Использование режима половинного шага эффективно удваивает разрешение ШД. В этом случае для завершения полного оборота требуется 400 импульсов. Таблица 10.4 представляет логику переключений, необходимую для работы программы. Когда вы дойдете до конца таблицы, то вы циклически вернетесь к ее началу.

Таблица 10.4.Логика переключений транзисторов для половинного шага
Переменная задержки ti Переменная ti в каждой из программ на PICBASIC - фото 191
Переменная задержки ti

Переменная ti в каждой из программ на PICBASIC определяет время задержки, целью которой является снижение скорости следования выходных импульсов на шине В. Без этой задержки скорость следования выходных импульсов может оказаться слишком большой для обеспечения нормальной работы ШД, что приведет к сбоям в его функционировании.

Вы можете захотеть изменить значение переменной ti в зависимости от тактовой частоты работы микропроцессора, определяемой кварцевым резонатором. Проведя эксперименты, вы подберете наилучший диапазон изменения переменной ti для конкретного PIC.

Возможные неисправности

Если двигатель не вращается, проверьте полярность диодов. Убедитесь, что вы подключили их правильно, соблюдая полярность, изображенную на схеме.

Если шаговый двигатель вращается медленно или совершает колебания туда и обратно, то это может быть вызвано рядом причин.

Если вы используете питание от батарей, то батареи могут оказаться слишком слабыми для питания двигателя. Примечание: батареи истощаются достаточно быстро, поскольку ШД потребляет относительно большой ток.

В случае замены транзисторов TIP 120 NPN на транзисторы другого типа переключающий ток может оказаться слишком большим для их нормальной работы. Решение: используйте транзисторы TIP 120.

Перепутаны концы обмоток ШД, включенные в схему. Проверьте обмотки с помощью омметра и при необходимости переключите их.

Частота импульсов слишком велика. Если частота импульсов превышает время реакции двигателя, то это приведет к нарушению его правильной работы. Частота импульсов управляется переменной ti в программе. При увеличении значения этой переменой частота следования импульсов, управляющих ШД, уменьшится. Решением будет являться уменьшение частоты импульсации.

Использование PIC-микроконтроллера и ИС UCN-5804 для управления ШД

Мы использовали схему управления работой ШД непосредственно с помощью ИС PIC. Также для управления работой ШД мы использовали специализированную ИС. При совместном использовании специализированной ИС и PIC-микроконтроллера мы можем объединить преимущества, характерные для каждой из схем. ИС UCN-5804 в этом случае выполняет всю «черновую» работу по управлению работой ШД. При некотором усложнении конечной электрической схемы программа управления PIC может быть сильно упрощена, что является хорошим решением.

Принципиальная схема устройства управления ШД с использованием специализированной ИС показана на рис. 10.15, а фотография устройства приведена на рис. 10.16. Питание ИС UCN-5804 осуществляется от источника постоянного тока напряжением 5 В. При напряжении питания 5 В управляющие работой ШД напряжения могут достигать 35 В.

Рис 1015 Схема микроконтроллера шагового двигателя Рис 1016 - фото 192

Рис. 10.15. Схема микроконтроллера шагового двигателя

Рис 1016 Принципиальная схема микроконтроллера и ИС управления шаговым - фото 193

Рис. 10.16. Принципиальная схема микроконтроллера и ИС управления шаговым двигателем

Обратите внимание, что на схеме присутствуют два резистора, обозначенные «rx» и «ry» без указания их номинала. Наличие или отсутствие этих резисторов определяется типом применяемого ШД. Целью введения этих резисторов является ограничение выходного тока, протекающего через ШД, значением 1,25 А (в случае необходимости).

Рассмотрим наш ШД с напряжением питания 5 В. Его обмотки имеют сопротивление 13 Ом. Ток, протекающий через обмотки, составляет 5В/130 м=0,385А, или 385 мА, что значительно ниже максимально разрешенного значения тока 1,25 А для ИС UCN-5804. Поэтому для данного случая резисторы rx и ry не требуются и могут быть исключены из схемы.

Перед тем как мы двинемся дальше, рассмотрим еще один случай. ШД с напряжением питания 12 В имеет сопротивление обмоток 6 Ом. Ток, протекающий через обмотки ШД, составит 12 В/6 Ом=2 А. Такое значение тока превышает максимально допустимое для ИС UCN-5804. Для использование данного ШД резисторы rx и ry необходимы. Для обеспечения одинакового крутящего момента для каждой фазы сопротивления rx и ry должны быть равны. Величины резисторов должны ограничивать ток до величины 1,25 А или ниже. В данном случае сопротивление резисторов должно быть не менее 4 Ом (при мощности от 5 до 10 Вт). При включении резисторов значение тока составит 12 В/10 Ом = 1,20 А.

Читать дальше
Тёмная тема
Сбросить

Интервал:

Закладка:

Сделать


Джон Ловин читать все книги автора по порядку

Джон Ловин - все книги автора в одном месте читать по порядку полные версии на сайте онлайн библиотеки LibKing.




Создаем робота-андроида своими руками отзывы


Отзывы читателей о книге Создаем робота-андроида своими руками, автор: Джон Ловин. Читайте комментарии и мнения людей о произведении.


Понравилась книга? Поделитесь впечатлениями - оставьте Ваш отзыв или расскажите друзьям

Напишите свой комментарий