Андрей Кашкаров - Управление и настройка Wi-Fi в своем доме

Тут можно читать онлайн Андрей Кашкаров - Управление и настройка Wi-Fi в своем доме - бесплатно ознакомительный отрывок. Жанр: sci_tech, издательство ДМК Пресс, год 2014. Здесь Вы можете читать ознакомительный отрывок из книги онлайн без регистрации и SMS на сайте лучшей интернет библиотеки ЛибКинг или прочесть краткое содержание (суть), предисловие и аннотацию. Так же сможете купить и скачать торрент в электронном формате fb2, найти и слушать аудиокнигу на русском языке или узнать сколько частей в серии и всего страниц в публикации. Читателям доступно смотреть обложку, картинки, описание и отзывы (комментарии) о произведении.
  • Название:
    Управление и настройка Wi-Fi в своем доме
  • Автор:
  • Жанр:
  • Издательство:
    ДМК Пресс
  • Год:
    2014
  • Город:
    Москва
  • ISBN:
    978-5-97060-351-2
  • Рейтинг:
    4/5. Голосов: 11
  • Избранное:
    Добавить в избранное
  • Отзывы:
  • Ваша оценка:
    • 80
    • 1
    • 2
    • 3
    • 4
    • 5

Андрей Кашкаров - Управление и настройка Wi-Fi в своем доме краткое содержание

Управление и настройка Wi-Fi в своем доме - описание и краткое содержание, автор Андрей Кашкаров, читайте бесплатно онлайн на сайте электронной библиотеки LibKing.Ru
Несколько лет интерес разработчиков электронной аппаратуры и радиолюбителей связан с цифровыми программируемыми исполнительными устройствами, управление которых осуществляется посредством Интернета и сети Wi-Fi. К их достоинствам относят высокую точность, возможность размещения до двух десятков независимых цифровых датчиков на одном трехпроводном шлейфе длиной до 50 метров и управление несколькими десятками независимых каналов (исполнительных устройств). Целый дом можно сделать управляемым с помощью предложенных решений. В зависимости от изменений среды и воли владельца, дистанционно переданной управляющей команды включать или выключать какую-либо нагрузку (к примеру, освещение, нагреватель или вентилятор) теперь несложно. Для решения этой задачи в книге предложены способы коммутации нагрузки мощностью до 5 кВт. Устройства, описанные в книге, предназначены для управления электрическими приборами через домашнюю или корпоративную Wi-Fi-сеть и могут быть использованы в проектах с общим названием «Интернет вещей» и «Умный дом». Примеры настройки электронных модулей даны не только для Windows, но и для приложения Аndroid.
Для широкого круга заинтересованных читателей.

Управление и настройка Wi-Fi в своем доме - читать онлайн бесплатно ознакомительный отрывок

Управление и настройка Wi-Fi в своем доме - читать книгу онлайн бесплатно (ознакомительный отрывок), автор Андрей Кашкаров
Тёмная тема
Сбросить

Интервал:

Закладка:

Сделать

Обратите внимание на пустое поле пароля (Password). Кликните по строке, нажмите на кнопку Enter Password и задайте вручную уникальный ключ, указанный на наклейке, помещенной на дне корпуса адаптера. Проделываем то же самое со всеми устройствами из списка, после чего переходим на вкладку Privacy – именно тут настраивается безопасность. По умолчанию вся сеть является открытой (потенциальный сосед может ее легко использовать в своих целях). Но пользователь может и для безопасности должен сделать свою сеть приватной. Для этого надо задать свое уникальное название в поле Private Network Name, чтобы активировать протокол шифрования DES. Далее нажимают кнопку Set All Devices, чтобы добавить в нее все имеющиеся в локальной сети компьютеры.

2.2.2. Многофункциональная розетка с дистанционным управлением Wi-Fi своими руками

Обычно в многоквартирных домах реализуется одна и та же схема электропроводки: в домах в одной из комнат розетки объединены в блоки по два двухрозеточных модуля вплотную друг к другу, в двух стандартных пластиковых «подрозетниках» соответственно. Что надо пользователю?

Во-первых, получать команды через Wi-Fi и выдавать соответствующие управляющие сигналы на замыкание контактов. То есть нужен модуль контроллера с Wi-Fi. Поскольку существует плата на AR9331 и ее модификации – см. рис. 2.4, то реализация собственноручного изготовления Wi-Fi-управления не представляет проблемы.

Нам понадобится исполнительный блок – токовый ключ с реле, коммутирующие контакты которого рассчитаны на ток 16 A и напряжение в сети 220-250 В. В этом случае подходит практически любая схема и (или) модуль, готовый к выполнению описанной задачи, то есть управляемый импульсом амплитудой 5-9 В. Один из таких возможных модулей представлен на рис. 2.5.

Рис 24 Модуль WiFi разные модификации на открытой плате Рис 25 - фото 10

Рис. 2.4. Модуль Wi-Fi: разные модификации на «открытой плате»

Рис 25 Вариант исполнительного модуля Сам модуль WiFi придется взять - фото 11

Рис. 2.5. Вариант исполнительного модуля

Сам модуль Wi-Fi придется взять готовый, промышленного изготовления, чтобы сэкономить время и средства. На рис. 2.4 были показаны разные модификации такого модуля. В моем случае применена плата, внешний вид которой представлен на рис. 2.6, а разводка печатной платы – на рис. 2.7.

Рис 26 Внешний вид модуля WiFi модификации ESP01 Рис 27 Внешний вид - фото 12

Рис. 2.6. Внешний вид модуля Wi-Fi модификации ESP-01

Рис 27 Внешний вид разводки печатной платы WiFi модуля ESP01 Питать эти - фото 13

Рис. 2.7. Внешний вид разводки печатной платы Wi-Fi модуля ESP-01

Питать эти два модуля (Wi-Fi и исполнительного устройства) надо напряжением 5-8 В, для чего вполне подойдет любой маломощный адаптер сетевого питания с соответствующим выходным напряжением.

Габаритные размеры этой платы настолько невелики, что их хорошо иллюстрирует рис. 2.8, на котором плата модуля изображена рядом с картой памяти.

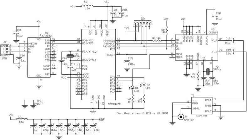
Электрическая схема компактного модуля Wi-Fi в исполнении на плате ESP-01 (и аналогичных) представлена на рис. 2.9. Этот модуль можно универсально применять как в самостоятельных разработках, так и в составе дистанционных Wi-Fi-розеток.

Блок-схема соединений модуля Wi-Fi с основной платой и контроллером представлена на рис. 2.10.

Рис 28 Иллюстрация габаритных размеров платы модуля WiFi на базе - фото 14

Рис. 2.8. Иллюстрация габаритных размеров платы модуля Wi-Fi на базе контроллера AR9331

Дополнительно потребуется плата с обвязкой и разъемом RJ-45. Все это после монтажных соединений умещается в «подрозетник» так, что никакие элементы не видны и корпуса для данного самодельного устройства делать не нужно. В доме много приборов, постоянно подключенных к сети 220 В. Все «китайские» (предназначенные для бытового использования) блоки питания пригодны только для работы под постоянным присмотром пользователя. «Подрозетники» маркированы значком «негорючее, 650 градусов».

Рис 29 Принципиальная схема модуля WiFi Светодиод для индикации режима - фото 15

Рис. 2.9. Принципиальная схема модуля Wi-Fi

Светодиод для индикации режима работы розетки (On/Off) -любой. Чтобы светодиод был виден получше, сверлом диаметром 3 мм проделайте небольшое отверстие в розетке. Теперь устройство готово к практическим испытаниям. Когда включается реле (слышен щелчок), светодиод моргает, значит, электричество в розетку подается. Времени на такую сборку уходит не более двух часов. Теперь можно поработать над программным обеспечением (прошивка контроллера). Но это уже тема другой книги.

Рис 210 Блоксхема соединений модуля WiFi с контроллером Как вариант - фото 16

Рис. 2.10. Блок-схема соединений модуля Wi-Fi с контроллером

Как вариант вместо токового транзисторного ключа с исполнительным реле можно применять симистор в цепи переменного тока, включенный в цепь 220 В. Но управление симисторным модулем индуктивной нагрузкой небезупречно и имеет свои особенности, которые и следует учитывать разработчику.

Практические испытания проводились в июле 2015 года. Необходимо отметить помехоустойчивость этой розетки; при подключении к основным контактам (220 В) в розетку электрического фена мощностью 400 Вт сигнал не пропадает. Нагрев элементов устройства незначительный и превышает температуру +30 °С (замерено после 24-часовой эксплуатации в непрерывном режиме).

Можно пойти дальше и оснастить устройство тепловой защитой, которая, полагаю, не будет лишней. К примеру, хоть розетка (устройство) предполагает частое включение-выключение, это со временем приводит к износу контактов реле, которые будут искрить и нагреваться. Для устранения этой возможной неприятности необходимо установить температурный датчик на реле со стороны контактов и в случае нагрева отключать устройство. А можно пойти еще дальше и – при наличии соответствующей платы другого устройства – не только включать и выключать реле посредством Wi-Fi, но и отображать информацию о мощности нагрузки, а заодно и температуру в комнате.

2.3. О чем не говорят громко

Электронная розетка с контроллером внутри может иметь огромные перспективы в плане сбора информации вокруг себя. Освещенность, температура воздуха, наличие движения/присутствия и далее – запись голоса, видео и прочее, прочее, прочее, с возможностью передачи информации куда угодно. Более того, с подобным дистанционным управлением можно сделать и аварию в нужном месте.

По сути, за аббревиатурой IoT скрываются весьма интересные открытия. Эта очень удобная система, получившая название «Интернет вещей» (IoT), отнюдь небезопасна. Уже существуют различные вирусы, в том числе «трояны», для устройств, управляемых через Интернет. К рассматриваемой теме эти сведения имеют прямое отношение, поскольку мы собираемся управлять нагрузкой в электрической цепи именно с помощью Интернета и локальной сети Wi-Fi. Кофеварки, чайники и другое бытовое оборудование, системы, управляемые по Wi-Fi, «родились» не вчера, но и они небезупречны, несмотря на то что с их появлением для пользователей всего мира открыты новые перспективные возможности. Но одновременно с ними появились и причины всерьез опасаться нового витка прогресса. Надо полагать, производители устройств, подпадающих под определение системы управления IoT, не задумывались о безопасности пользователей или же, осознавая возможности несанкционированного управлениями своими «детищами», предлагают их именно как бытовое развлечение, не более того… Действительно, большинство производителей и поставщиков такой техники, как Wi-Fi-устройства управления и, в частности, «интернет-розетки», рассмотренные во второй главе книги, озабочены лишь удобством для пользователей, созданием «электронного комфорта», дружелюбным интерфейсом и скоростью вывода продукта на широкий рынок, то есть собственными доходами небезупречного предприятия.

Читать дальше
Тёмная тема
Сбросить

Интервал:

Закладка:

Сделать


Андрей Кашкаров читать все книги автора по порядку

Андрей Кашкаров - все книги автора в одном месте читать по порядку полные версии на сайте онлайн библиотеки LibKing.




Управление и настройка Wi-Fi в своем доме отзывы


Отзывы читателей о книге Управление и настройка Wi-Fi в своем доме, автор: Андрей Кашкаров. Читайте комментарии и мнения людей о произведении.


Понравилась книга? Поделитесь впечатлениями - оставьте Ваш отзыв или расскажите друзьям

Напишите свой комментарий
x